最近,很多食品接觸材料產品在歐盟被召回通報,根據歐盟食品和飼料類快速預警系統(RASFF)公布的信息統計,主要有以下幾大類原因有:
1、產品添加了未經授權的竹纖維,玉米淀粉,小麥等;
2、產品的初級芳香胺的遷移超標;
3、產品的三聚氰胺或甲醛的遷移超標
4、硅膠產品的揮發性有機化合物超標;
5、產品引起接觸食物感官特性(氣味和味道)惡化;
6、產品重金屬遷移超標;
從2021年1月1日至今被通報原因統計
召回原因分析與應對
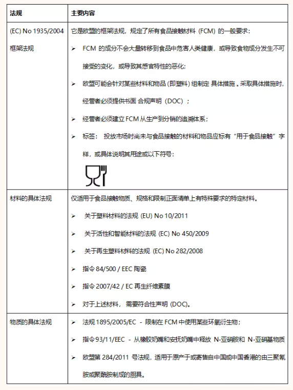
1、關于塑料產品中未授權的添加竹纖維,玉米淀粉,小麥等,導致產品被通報,拒絕入境或召回,原因是它們未列于(EU)No 10/2011法規附件I許可物質清單中的塑料添加劑,未申請授權均是非法使用。產品商應避免在塑料中添加未授權的添加劑,如要添加,需根據法規(EC)No 1935/2004第9-11條申請授權。
2、初級芳香胺的遷移超標,大部分通報來自尼龍材料的廚具產品,需重點關注。
3、三聚氰胺或甲醛的遷移超標,主要來源于三聚氰胺材料,含竹纖維的餐具飲具中。由于這類超標的產品大部分來源于中國,因此2011年3月歐盟還專門制定了(EU) No 284/2011 法規, 針對原產于或寄售來自中國或中國香港的三聚氰胺或聚酰胺(尼龍)的廚具。重點抽查這類的產品,每批都查,必須有測試報告和符合性聲明。
4、硅膠中的揮發性有機化合物VOC超標,主要有兒童飲具,餐具的硅膠產品及烘焙用的硅膠產品。兒童飲具,餐具除了要符合食品接觸材料的要求,同時也需要符合兒童飲具EN 14350和兒童餐具EN14372的法規要求。
5、感官特性惡化,引起接觸食物的氣味和味道的惡化,不符合法規(EC) No 1935/2004 對食品接觸材料的一般要求:FCM 的成分不會大量轉移到食品中危害人類健康,或導致食物成分發生不可接受的變化,或導致其感官特性的惡化。通報召回的產品主要有電熱水壺,塑料杯,塑料瓶等。
6、重金屬元素遷移超標,主要有不銹鋼刀,電熱鍋爐,炊具,飲水杯等,需重點關注。
通報的產品大部分來自于中國,通報處理的結果是拒絕入境,銷毀,召回或是警告等,后果是相當嚴重的。因此提醒各位廠商嚴格管控好產品及原材料,加強檢測。
歐盟食品接觸法規概述

食品接觸材料的產品出口歐盟,不僅要滿足歐盟法規要求,出口到具體的歐盟成員國還需滿足成員國對食品接觸材料的特殊的法律法規要求。對于粘合劑,紙張,不銹鋼等歐盟沒有法規要求,可按歐盟成員國自己的要求和政府間組織-歐洲委員會(CoE)的要求。
歐洲委員會(CoE)決議有如下內容
1、關于與食品接觸的紙和紙板材料及制品的ResAP決議,ResAP (2002)1
2、關于與食品接觸的涂層的ResAP決議,ResAP (2004)1
3、關于用于食品接觸的有機硅的ResAP決議,ResAP (2004)5
4、關于與食品接觸的橡膠制品的ResAP決議,ResAP (2004)4
5、關于與食品接觸軟木塞和其他軟木材料的ResAP決議,ResAP (2004)2
6、關于食品加工中使用的離子交換和吸附樹脂的ResAP決議,ResAP (2004)3
如您有相關產品需要咨詢,歡迎您直接來電4000-1998-38咨詢我司工作人員,獲得詳細的費用報價與周期方案等信息。


